牛骨文教育服务平台
(让学习变的简单)
课程搜索
老师搜索
文章搜索
手册搜索
手册文章
搜索
牛骨文首页
创新课程
编程语言
互联网运营
前端开发
大数据
学习手册
Web前端开发
服务端语言
数据库
移动端开发
开发框架
操作系统
学习手册
在线课程
博客笔记
软件商城
建站系统
博客笔记
当前位置:
牛骨文教育服务平台
>
博文笔记
28
2016-01
【
】
【android笔记】Android logo的几种尺寸
2016-01-28
Android Icon Size and Location for Apps DENSITY SIZE LOCATION RATIO SCREEN MARGIN XXXHDPI 192×192 drawable-xxxhdpi 4 640 DPI 12 to 16 pixels XXHDPI 144×144 drawable-xxh
【
】
web前端浏览器缓存应用(带图文解说)
2017-01-16
前端缓存一般针对如CSS,JS,image等使用缓存 Expires头 这些标头用于指定相应时间段,浏览器可在指定的这段时间内使用已缓存的资源,而无需查看网络服务器是
【
】
利用浏览器缓存开发(一)
2016-08-08
今天逛知乎的时候偶然看到了一个问题, 大公司里怎样开发和部署前端代码? 其中第一个回答真的很棒,让我受益很多。加上之前有看过一些浏
14
2014-11
【
】
Chrome.storage和HTML5中localStorage的差异
2014-11-14
摘自某本电子书,地址已经找不到了。 Chrome为扩展应用提供了存储API,以便将扩展中需要保存的数据写入本地磁盘。Chrome提供的存储API可以说是对l
【
】
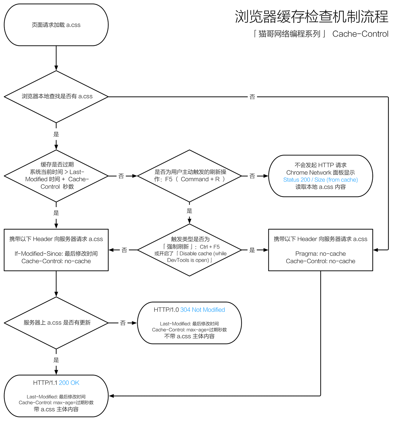
浏览器缓存机制图解流程总结
2017-08-04
一、浏览器缓存机制流程 首次加载网页内容 再次加载网页内容 二、相关术语的解释 Etag HTTP协议规格说明定义ETag为“被请求变量的实体值”。另
【
】
HTTP缓存策略学习总结
2016-07-30
所有的缓存都是基于一套规则来帮助他们决定什么时候使用缓存中的副本提供服务(假设有副本可用的情况下,未被销毁回收或者未被删除修改)。这些规则
【
】
搭建ThinkPHP+EasyUI+requirejs 管理框架
2016-11-14
解压到站点根目录。index.PHP初始内容: [php] view plain copy
【
】
thinkphp处理jQuery EasyUI form表单问题
2015-02-27
jQuery EasyUI form表单不是ajax方式提交,而是在提交的时候新建一个隐藏的iframe并在iframe里面创建一个与绑定表单一样的表单,然后在iframe里面
20
2016-01
【
】
EasyUI DataGrid中loadFilter 属性的用法
2016-01-20
DataGrid属性中有一个用于过滤数据的属性loadFilter 可以根据需求进行过滤,示例如下: $("#dg_fc").datagrid({fit : true,method : "post",url : rootPath + "over
【
】
使用easyUI datagrid的filter时,当value是空时候如何过滤
2016-04-20
使用easyUI datagrid的filter时,当value是空时候如何过滤 例如 现在你想筛选,可是为空的一直都在,咋整捏? 解决很简单,在引入的datagrid-filter.js中修改如下:
首页
上一页
895
896
897
898
899
900
901
902
903
904
下一页
末页
热门文章
CTF writeup 2_南邮网络攻防训...
SSM框架——详细整合教程(...
Linux Shell脚本编程--curl命...
HttpClient使用详解
Java面试题全集(上)
JAVA设计模式之单例模式
java.lang.OutOfMemoryError: PermGen ...
TCP协议中的三次握手和四次...
form表单的两种提交方式,su...
String,StringBuffer与StringBuilder...
最新文章
Java之品优购课程讲义_day20(7)
剑指 Offer - 8:跳台阶
Netty权威指南_札记02_NIO编程
mysql时间属性之时间戳和datetime之...
虚拟现实或许可以拯救古埃及的“...
spring cloud服务注册中心eureka---集群...
Java SE 第六章
HTTP请求+数据库
HIDL学习笔记之HIDL C++(第二天)
ubuntu系统下指定tomcat运行时为JDK1.8...
copyright © 2008-2026 亿联网络 版权所有 备案号:
粤ICP备14031511号-2